十月,学校聚焦“寻非遗、悟匠心”,开展“非遗中的宜兴”主题实践月活动。少先队员寻访家乡非遗,深入了解家乡宜兴非物质文化遗产的独特魅力与深厚内涵,以非遗为桥梁,点燃少先队员心中的爱国火种。在沉浸式实践里,他们既传承中华优秀传统文化的精髓,感受传统文化的博大精深,增强文化自信与民族自豪感。
寻访项目推荐
我国非物质文化遗产资源丰富。截至目前,共有各级非遗代表性项目10万余项,成为展示中国形象、传播中国声音的重要内容。让非遗“活下来”“火起来”,离不开非遗传承人以及从业者的坚守、传承和创新。
宜兴非遗底蕴深厚,宜兴紫砂陶制作技艺与陶器烧制技艺(宜兴均陶) 为国家级非遗,青瓷、彩陶、龙窑烧制等技艺亦享誉省内外。作为“梁祝传说”发源地之一,当地留存相关历史遗存,还有周铁风筝、徐舍小酥糖制作技艺,以及二胡艺术、周铁做火会等,尽显地方文化特色。
寻访印记直击
三(1)中队 寻访项目:宜兴紫砂
陶起源于宋代,最初由当地陶工发现并利用紫砂泥的独特性质制作陶器。明清时期,紫砂陶技艺得到极大发展,名家辈出,如明代的时大彬,清代的陈曼生等。

宜兴紫砂陶制作技艺,于2006年5月,作为传统技艺类别,被列入国家级非物质文化遗产代表性项目名录。
三(2)中队 寻访项目:太湖风筝博物馆
三(3)中队 寻访项目:糕粽团圆
“糕粽团圆”是宜兴人过节时的传统美食组合,不是单一种类,而是年糕、粽子、团子这三样食物的统称,是当地非遗里很接地气的“美食代表”。
三(4)中队 寻访项目:糕粽团圆
宜兴糕粽团圆制作技艺于2016年获批为宜兴非物质文化遗产。
起源于清朝中晚期,宜兴人将古老的饮食历史与糕粽相结合,形成了祥瑞的吉语“糕粽团圆”,主要用于婚娶、佳节等喜庆民俗中,表达“高中状元,阖家团圆”的寓意。

它的核心讲究是“讨彩头”,每种食物都对应着吉祥寓意:
• 年糕:谐音“年高”,象征日子越过越红火、生活一年比一年好;
• 粽子:形状像元宝,也谐音“中”,有招财、求好运(比如考试顺利)的意思;
• 团子:外形圆润,代表“团圆”,尤其过年、中秋时吃,盼着一家人聚在一起。


三(5)中队 寻访项目:碧云青瓷
国庆期间,宜兴市第二实验小学三(5)中队的钱韶冕、徐维桢、蔡宜修以及蒋沅琪同学来到宜兴市窑艺陶瓷研究所(碧云青瓷)进行了青瓷非遗的寻访。

在青瓷老师的带领跟讲解下,了解了青瓷的历史,制作工艺以及制作流程的参观,并且每位同学都亲手在青瓷杯胚体上进行了自己独特的创作,制作了自己独一无二的青瓷杯。

青瓷跨越千年,以“青”为魂,以“瓷”载道,展现了中国人对自然之美的深刻领悟与技艺极致的追求。
通过这次的寻访,同学们了解到一只小小的杯子也有着如此繁杂的工艺,大家都立下小小Flag:我们都是非遗传承小使者,要把青瓷故事讲给更多人听!
寻访项目:前墅龙窑
宜兴龙窑非遗主要指的是前墅龙窑及其烧制技艺。前墅龙窑位于宜兴市丁蜀镇三洞桥村,是江苏目前仍以传统方法烧制陶瓷品的唯一一座龙窑。

三(6)中队 寻访项目:东坡书院紫砂陶
宜兴东坡书院位于宜兴市丁蜀镇蜀山南麓,是江苏省重点文物保护单位。东坡书院始建于北宋,苏轼曾在此买田筑室,拟终老阳羡。其历史变迁见证了宜兴对东坡文化的传承,历经元、明、清等朝代的废兴与修缮,如今成为弘扬东坡文化的重要地标。
宜兴紫砂陶制作技艺是国家级非物质文化遗产,东坡书院常举办与紫砂相关的活动。

书院内的建筑、碑刻等都是历史文化的载体,如院内西墙碑廊内存有《重刻蜀山草堂记》《苏文忠公祠堂记》等明清碑刻二十余方,这些碑刻是研究东坡文化及古代书法艺术的重要实物资料。
三(7)中队 寻访项目:杨巷葱油饼
2025年10月7日,三(7)中队部分学生及后援团家长来到了夏氏食品厂,寻访葱油饼的制作过程。
杨巷葱油饼制作技艺是江苏省无锡市第三批市级非物质文化遗产代表性扩展项目名录传统技艺类项目。
杨巷葱油饼选用优质面粉、绵白糖、猪油、葱等为原料。制作时需经调制油皮和油酥、包酥、包馅、成型、烘烤等程序。其饼皮厚薄均匀,皮馅比例适当,馅料细腻生津。
宜兴紫砂杯是中国传统茶具中的瑰宝,以其独特的材质和精湛的工艺深受茶友喜爱。
三(7)中队的蒋潇晗在国庆期间来到了中国宜兴紫砂博物馆寻访非遗项目。


三(8)中队
国庆期间,三(8)中队的队员们来到了宜兴花木兰食品厂。
宜兴糕粽团圆承载着深厚的文化积淀,是宜兴传统点心的重要元素。它是喜事的信使,表达了幸福美满、万事如意、阖家团圆等美好寓意,体现了宜兴人民对祖先的祭祀、对长辈的祝福和对美好生活的憧憬。
寻访项目:宜兴紫砂壶
宜兴紫砂壶的制作技艺是国家级非物质文化遗产,自明代成熟以来已有六百多年历史。
紫砂壶与诗、书、画、印等中国传统文化紧密结合,成为集壶艺、诗词、书法、绘画、篆刻于一体的艺术品,具有极高的文化附加值。
三(9)中队 寻访项目:宜兴乌米饭
三(9)中队的部分队员,在国庆期间学习了宜兴乌米饭的制作过程。宜兴乌米饭于2007年被列为无锡市非物质文化遗产。
三(9)中队部分队员来到绿园路47号,寻访宜兴非遗宋锦镜子。宋锦镜子是将国家级非物质文化遗产宋锦与镜子相结合的手工艺品,兼具实用价值与文化艺术价值。
唐代,阳羡茶已作为贡品进入宫廷,成为皇室贵族的专享饮品。
宋代,宜兴阳羡茶的种植和制作技术得到进一步发展,茶文化达到鼎盛。
明清时期,宜兴阳羡茶的制作工艺和品饮方式逐渐成熟,茶艺得到传承和发扬。


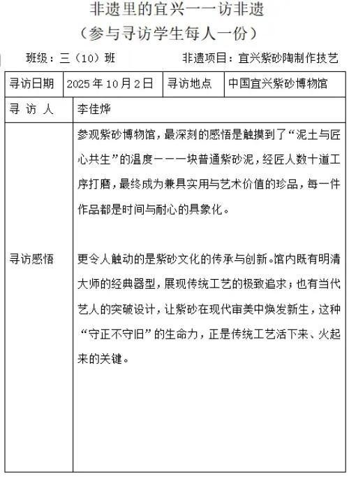
三(10)中队 寻访项目:紫砂博物馆
三(10)中队的队员们参观了紫砂博物馆,触摸到了“泥土与匠心共生”的温度。

三(11)中队 寻访项目:糕粽团圆
宜兴“糕粽团圆”是2016年获批的市级非遗,源于清朝中晚期。它以松糕、粽子、团子为核心,在婚嫁、佳节等喜事中现身,寄托“美满幸福、阖家团圆”的寓意。传承人均手工制作,更借均陶堆花技艺做“龙凤呈祥”装饰,形神兼备,是舌尖上的宜兴祝福。

寻访项目:宜兴紫砂
宜兴紫砂是指产于江苏宜兴的紫砂陶器,其以独特的材质、精湛的工艺和深厚的文化内涵闻名于世。

三(13)中队 寻访项目:糕粽团圆

三(14)中队
寻访项目:华峰扇坊
华峰扇坊是宜兴折扇制作技艺传承的重要代表。华峰扇坊位于宜兴市太华镇,这里晚清时期就有利用本地毛竹制作折扇的传统。

宜兴王氏月饼是无锡市级非物质文化遗产代表性项目,也是苏式经典月饼的代表之一。
王氏月饼坚持采用古法制作工艺,需经过制皮、擦酥、配馅料、包馅、成型、盖章、烘烤、出炉等多道工序。
氏月饼不仅是一种美食,更是宜兴地域文化的重要符号,承载着当地人民的历史记忆和情感认同。
![]()

三(15)中队 寻访项目:前墅龙窑
2006年,前墅龙窑被列为全国重点文物保护单位。
龙窑烧制技艺是宜兴陶艺制作的重要符号,它保留着传统工艺和风貌,所烧制的陶器会留下独特的火痕,形成“氛围”,让陶器表面散发金属般的古朴光泽,具有不可替代的艺术价值。
三(15)中队的18名队员,在10月1日来到了前墅龙窑。
寻访项目:徐舍剪纸
宜兴徐舍剪纸,它是江苏省第一批非物质文化遗产。
宜兴手工刻纸发源于宜兴西部的水东村,原属潘家坝乡,今为徐舍镇辖区,其历史可追溯至清代,当时宜兴就有了职业和半职业的刻纸艺人。


三(16)中队 寻访项目:均陶技艺

杨巷葱油饼始于清末,成熟于上世纪三十年代初杨巷葱油饼葱香味美,甜咸适中,口感酥松,皮脆馅爽。

评论
还能输入140字
用户评论
经过核实,本空间由于存在敏感词或非法违规信息或不安全代码或被其他用户举报,
已被管理员(或客服)锁定。
本空间现无法正常访问,也无法进行任何操作。
如需解锁请联系当地教育技术部门,由当地教育技术部门联系锁定人处理。
当前机构空间已被管理员(或客服)封锁。
目前机构空间无法正常访问,也无法进行任何操作。
如需重新开放,请联系当地教育技术部门,由当地教育技术部门联系管理员(或客服)处理。